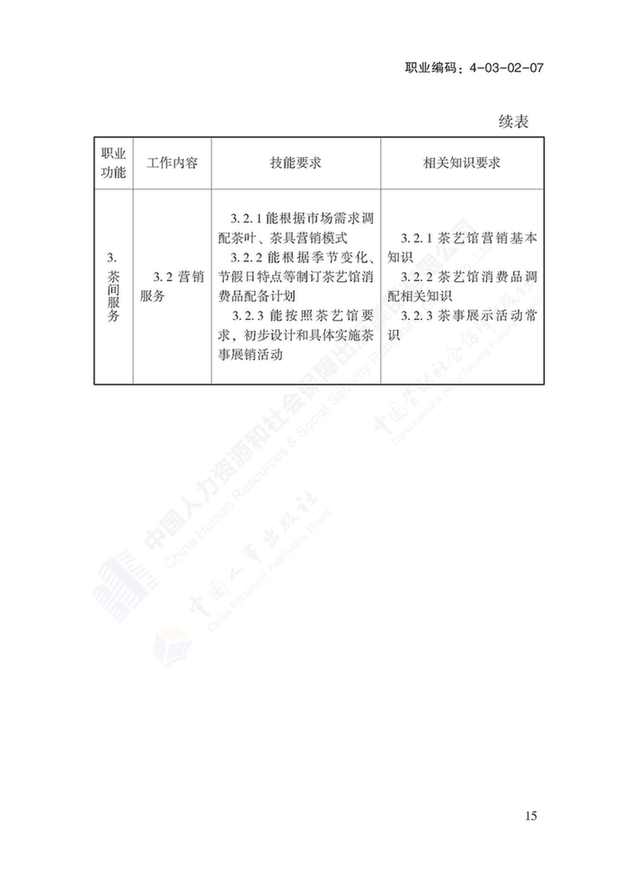
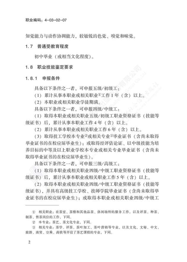
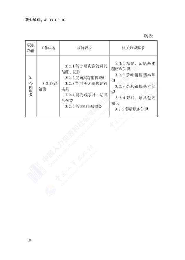
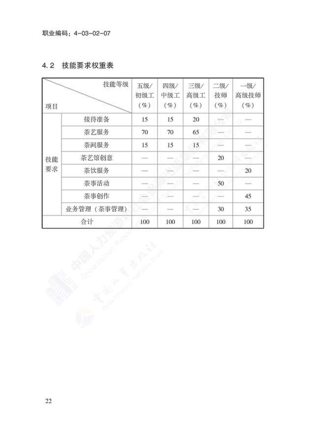
您当前所在的位置: 首页    技能等级认定    国家职业标准    正文
 
4-03-02-07茶艺师国家职业技能标准
  发布时间: 2022-03-02 阅读次数:  

国家职业技能标准——茶艺师

稿件来源:标准处发布日期:2019-01-08
























学校地址:江苏省无锡市高浪西路1600号 邮编:214121
 Copyright 2018 无锡职业技术大学,All Rights Reserved  苏ICP备09025827号